
The mantis shrimp alone has over 450 species within its order Unipeltata. Unipeltata arose around 193 million years ago, but the seven super families of mantis shrimp diverged later each containing hundreds of different species. How can we describe these evolutionary relationships between these organisms?
Biologist use Phylogenies! These phylogenies are hypotheses that represent what we think the relationships between species are. The phylogenetic trees are diagrams that allows us to visualize these relationships. Today, we build these trees using Molecular data and ‘likelihood’. Unfortunately, there is not a lot of information about the evolutionary history of the mantis shrimp. Many questions concerning our favorite crustaceans have yet to be answered.
In 2017, researchers at the University of Sydney in Australia published their findings concerning the evolutionary history of the mantis shrimp. These researchers used mitochondrial and nuclear DNA to build a Phylogenetic tree and uncover the relationships between the seven super families of Mantis Shrimp.
The researchers made a chronogram which is a type of Phylogenetic tree that is calibrated to time. When trying to read a phylogenetic tree, it is important to pay attention to several parts of the tree:
- Clades- group of species and most recent common ancestor
- Nodes- branching points that represent common ancestors between different species
- Branches- lines between nodes
- Tips- living species at the end of the tree
- Roots- lineage that leads to entire phylogeny
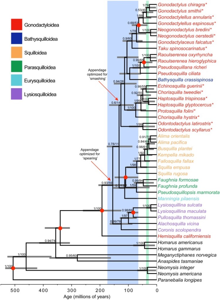
Below is the phylogenetic tree the researchers formed. We can see there are seven super families of mantis shrimp that have multiple diverging points. A monophyletic group is an ancestor and all its descendent lineages. All of the super families are monophyletic except Gondoactyloidea which is represented by the red nodes.
Biologists have a lot of information concerning genetics that wasn’t available before. Because we know how genes evolve over time, we can collect a lot of genetic information from species and determine the relationships between them. There are millions of trees to choose from in “tree space.” Each tree has a ‘likelihood score’ which relates to the genetic sequences in the different individuals in our dataset. Keep in mind, all phylogenetic tree’s are hypothesis. Gonodactyloidea are the smashing species of mantis shrimp while the other families are the spearing families. We can also see the spearing species are closer related to one another through common ancestors.

We know Stomatopoda diverged from their crustacean relatives over 340 million years ago. The common ancestor to Stomatopoda had eyes with six midband rows of hexagonal ommatidia (compound eyes of arthropods). The image below demonstrates this characteristic in Mantis Shrimp species today. Below we can see the ancestral reconstructions that the researchers put together using likelihood scores.

n

Phylogenies are the most commonly used methods to describe species. It is easy to gather genetic information; the challenge comes from navigating tree space! From the phylogenetic tree above, we can see all of the relationships between the seven superfamilies of mantis shrimp! Phylogenies are incredibly useful in biology!

